7 min read
most digital platforms have focused on content, credentials, or communication. Napblog Limited approaches the problem from a fundamentally different angle: execution. Instead of building another learning platform, productivity tool, or portfolio website, Napblog created Nap OS AI, an execution operating system designed to transform real work into verifiable professional outcomes.
This raises a natural question: How does Napblog work so autonomously?
While Napblog is not an artificial intelligence that independently decides its own goals, it operates through a deeply automated architecture that minimizes manual intervention. The system integrates tools, captures evidence of work, evaluates outputs, and generates verified credentials—often with minimal oversight.
The result is a system that behaves almost like a self-operating career infrastructure.
This article explains the architecture behind Napblog and how its layered systems enable autonomous workflow execution, evidence automation, and credential verification.
1. The Core Philosophy: Execution Over Self-Reporting
Traditional professional ecosystems rely heavily on self-reported information:
- Resumes list skills without verification
- Portfolios show selected work without context
- Certificates confirm attendance but not execution
Napblog rejects this model entirely.
Instead, the system is built around one principle:
If work cannot be verified, it does not exist.
Napblog therefore captures evidence directly from tools used to produce real work. Instead of asking users to describe what they did, Nap OS connects to the systems where work actually happens.
Examples include:
- Development platforms
- Design software
- analytics tools
- marketing systems
- productivity tools
When a user completes work inside these tools, Nap OS automatically records, verifies, and structures the outputs.
This shift from self-reporting to system-verification is the foundation that allows the platform to operate autonomously.
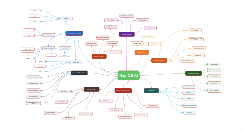
2. Nap OS AI: The Central Execution Engine
At the centre of the ecosystem sits Nap OS AI, the orchestration layer that coordinates all activity across the platform.
Nap OS AI functions as an execution intelligence system. Its responsibilities include:
• coordinating workflows
• analysing skill progression
• verifying outputs
• generating portfolios
• assisting users with AI-driven guidance
This core system interacts with several major subsystems:
- Tool integrations
- Evidence automation
- Execution tracking
- Portfolio verification
- Recruitment outcomes
- AI career intelligence
Together these layers allow Napblog to operate with minimal manual administration.
3. Tool Integrations: Connecting Real Work
One of the primary reasons Napblog can operate autonomously is its ability to connect to external tools where work is produced.
Nap OS integrates with more than 30 applications, including:
Development tools
- GitHub
- Kaggle
- VS Code
Design tools
- Figma
- Canva
Marketing and analytics
- Google Analytics
- Google Ads
- Meta Ads
Web development platforms
- WordPress
- Webflow
Productivity and documentation tools
- Notion
- Loom
- AI web tools
Instead of asking users to upload files or manually document projects, Nap OS performs automatic activity tracking.
For example:
- Code commits can be detected and logged
- design assets can be captured
- analytics reports can be imported
- marketing campaigns can be verified
This architecture allows the platform to maintain real-time visibility into user execution.

4. Evidence Automation: Turning Work into Verified Proof
Once tools are connected, Nap OS uses Evidence Automation to convert activity into structured proof.
Evidence automation includes several automated components:
Work Verification
The system checks whether the work actually occurred inside the connected tool.
Tangible Output Detection
Outputs such as:
- documents
- code
- marketing assets
- reports
are automatically stored as evidence.
Auto Data Pull
Instead of requiring manual uploads, Nap OS automatically extracts relevant information from integrated tools.
Conditional Workflow Logic
Tasks can trigger additional steps when completed. For example:
If code is deployed → generate project documentation
If analytics campaign launched → capture performance metrics
Execution Streak Monitoring
The system also tracks execution consistency, such as a 14-day execution streak.
These mechanisms allow Napblog to build verifiable records of work activity.
5. Execution Tracking: Measuring Real Productivity
Most career platforms measure credentials or course completion. Nap OS measures something more valuable: execution behaviour.
The execution tracking system includes:
Activity Logging
Every meaningful action is recorded.
Nappers Streak
Consistent execution over time is tracked.
Scheduled Runs
Automated tasks can run on defined intervals.
Automated Workflows
Projects move forward without manual supervision.
Cross-Session Memory
The system remembers previous progress and context.
This allows Nap OS to build a behavioural execution profile for every user.
Instead of asking:
“What do you know?”
The system asks:
“What have you actually executed?”
6. Portfolio & Credential Generation
Once verified work exists inside the system, Nap OS automatically constructs verified portfolios.
This is another layer of autonomy.
Instead of manually building a portfolio website, users receive:
Verified Portfolio Pages
Automatically generated portfolios containing real project evidence.
Custom Domains
Users can publish portfolios on their own domains.
Professional Credentials
The system converts verified work into professional credentials.
Explainable Scoring
Each credential includes a transparent scoring system that explains how the evaluation was calculated.
NFQ / EQF Mapping
Credentials can align with recognised qualification frameworks.
The system therefore acts as a credential engine, converting work evidence into structured recognition.
7. AI Career Intelligence: The Role of NapAI
Automation alone is not enough to guide career development.
Napblog therefore includes an AI assistant called NapAI.
NapAI performs several functions:
Skill analysis
The AI evaluates the types of work users complete.
Skill gap detection
It identifies missing competencies for target career paths.
Career path recommendations
The system suggests potential roles based on execution history.
Skill decay alerts
Users are warned if previously demonstrated skills are becoming inactive.
AI coaching
Users receive recommendations on what to execute next.
Because NapAI uses verified execution data, its guidance is grounded in real activity rather than assumptions.
8. Recruitment CRM & Hiring Outcomes
One of Napblog’s most distinctive features is its direct link between execution and hiring outcomes.
Nap OS includes a built-in Recruitment CRM that enables recruiters to evaluate candidates based on verified evidence.
Key features include:
Verified Talent Search
Recruiters can search candidates based on demonstrated skills.
Skill-Based Filtering
Candidates can be filtered using execution data.
Project Outcome Filtering
Employers can view candidates who have completed specific project types.
Recruiter Safe View
Recruiters see a clean, verified summary of candidate portfolios.
Hiring Manager Summary
A one-page candidate report summarises execution data.
This removes the ambiguity often associated with traditional hiring processes.
9. Institutional Deployment: Universities and Programs
Nap OS is also designed for institutional use, particularly within universities and professional training programs.
Institutions can run:
- incubation programs
- career development cohorts
- employability tracking systems
Administrative features include:
Cohort management
Administrators can organise participants into cohorts.
Admin seat management
Institutions control access across users.
Progress dashboards
Educators track participant execution.
Employability tracking
Programs can measure real employment outcomes.
This allows institutions to operate structured execution programs at scale.
10. User Ecosystem: Who Uses Nap OS
Napblog supports a wide range of user types, including:
Students
Building their first professional portfolios.
Graduates
Demonstrating real skills to employers.
Professionals
Switching careers through verified projects.
Freelancers
Proving execution capability to clients.
Recruiters
Searching verified talent.
Because the platform focuses on execution evidence, all users benefit from the same infrastructure.
11. The NapStore Ecosystem
Another component supporting autonomy is the NapStore ecosystem.
NapStore allows users to access:
Workflow marketplaces
Pre-built execution workflows.
Paid workflow monetisation
Users can monetise workflow templates.
App dependency graphs
Visual representations of tool relationships within workflows.
This marketplace model allows the system to scale workflows across users without manual intervention.
12. Plans and Pricing Automation
Napblog also automates its commercial model.
Users can access:
Free plan
Limited to a small number of connected tools.
Pro plan
Unlimited integrations and advanced features.
14-day free trial
Users can test the system before upgrading.
This allows Napblog to operate as a self-service platform, reducing sales friction.
13. Is Napblog Fully Autonomous?
Despite its advanced automation, Napblog is not fully autonomous in the sense of replacing human work.
Human execution is still required for:
- creating code
- designing assets
- running campaigns
- writing documents
However, once work begins, Nap OS automates nearly everything else:
- tracking activity
- verifying outputs
- structuring portfolios
- evaluating execution
- generating credentials
In practice, this means the system behaves more like an autonomous infrastructure layer rather than an autonomous AI agent.
14. Why This Architecture Matters
The architecture behind Napblog represents a shift in how professional credibility is built.
Traditional systems focus on:
- learning
- certifications
- self-reported experience
Napblog focuses on execution evidence.
By automating verification, evaluation, and portfolio generation, Nap OS transforms professional development into a system-driven process.
This reduces:
- credential inflation
- resume exaggeration
- subjective evaluation
while increasing transparency and accountability.
Conclusion
Napblog’s apparent autonomy comes from system architecture rather than artificial intelligence alone.
Through deep integrations, automated evidence collection, execution tracking, and AI-driven analysis, Nap OS creates an environment where professional outcomes can be generated and evaluated with minimal manual oversight.
Users still perform the work.
But the system handles everything around it:
- verification
- documentation
- evaluation
- credentialisation
- discovery by employers
In doing so, Napblog introduces a new category of platform:
an execution operating system for careers.
And as automation continues to reshape professional ecosystems, platforms built on verified execution—rather than self-reported credentials—may become the new standard for demonstrating real capability in the digital economy.